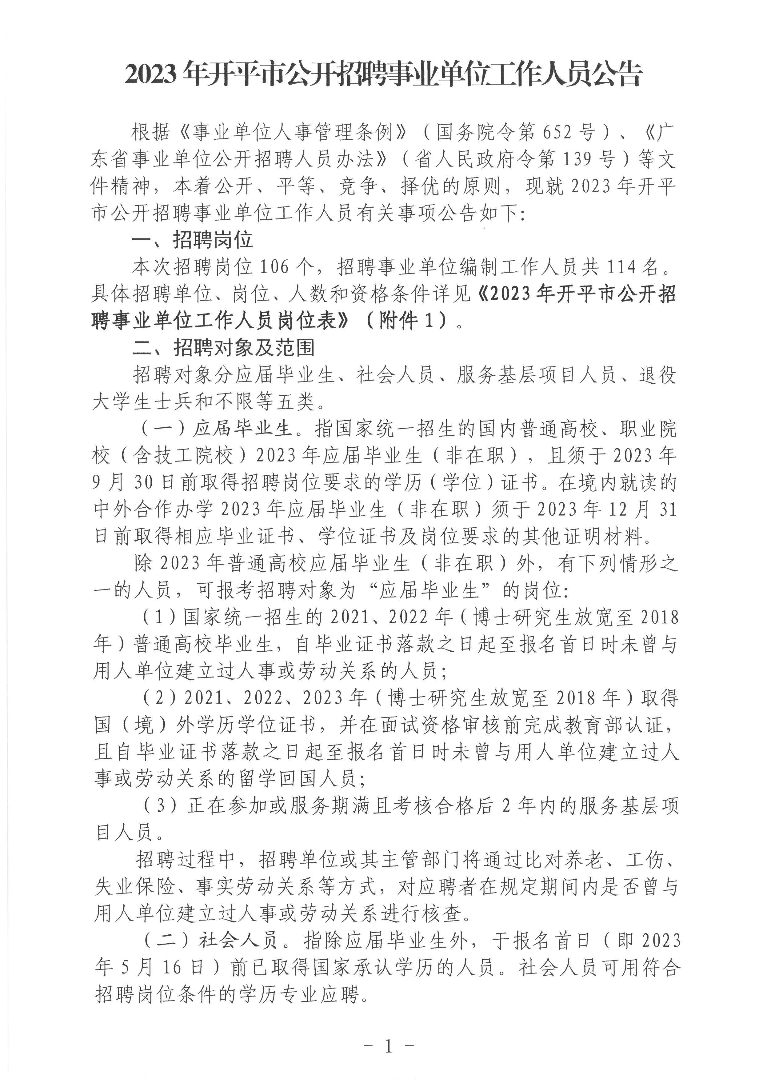
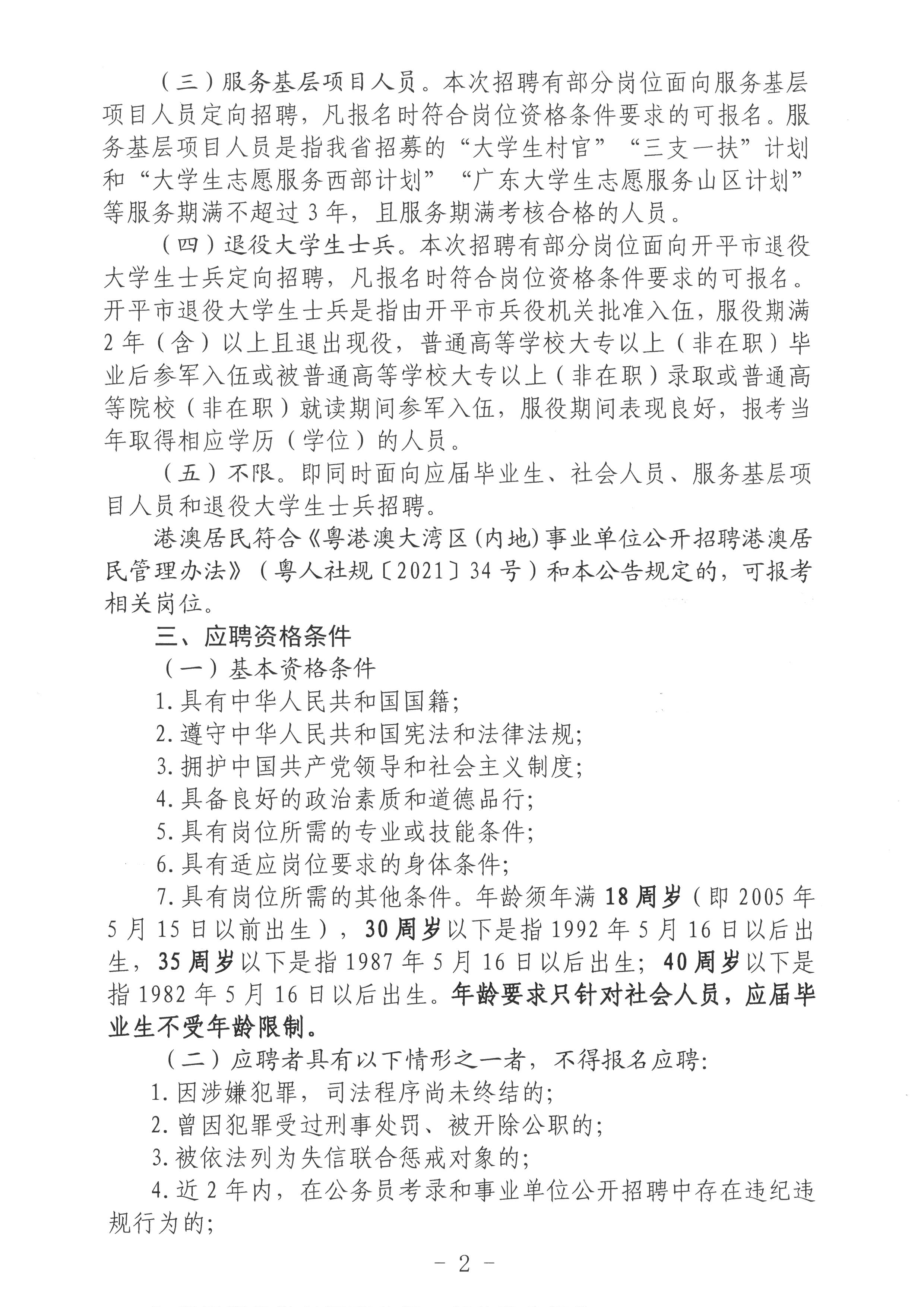
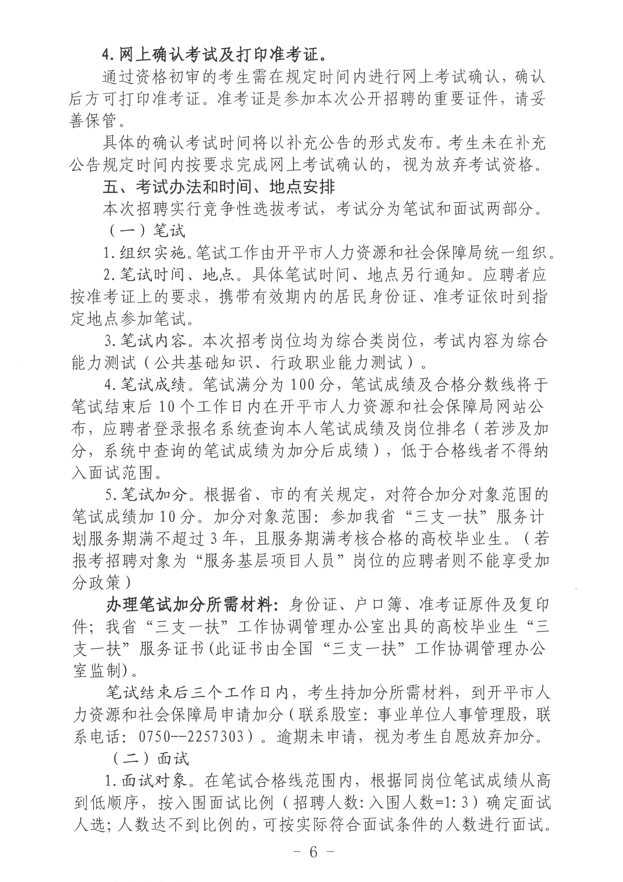
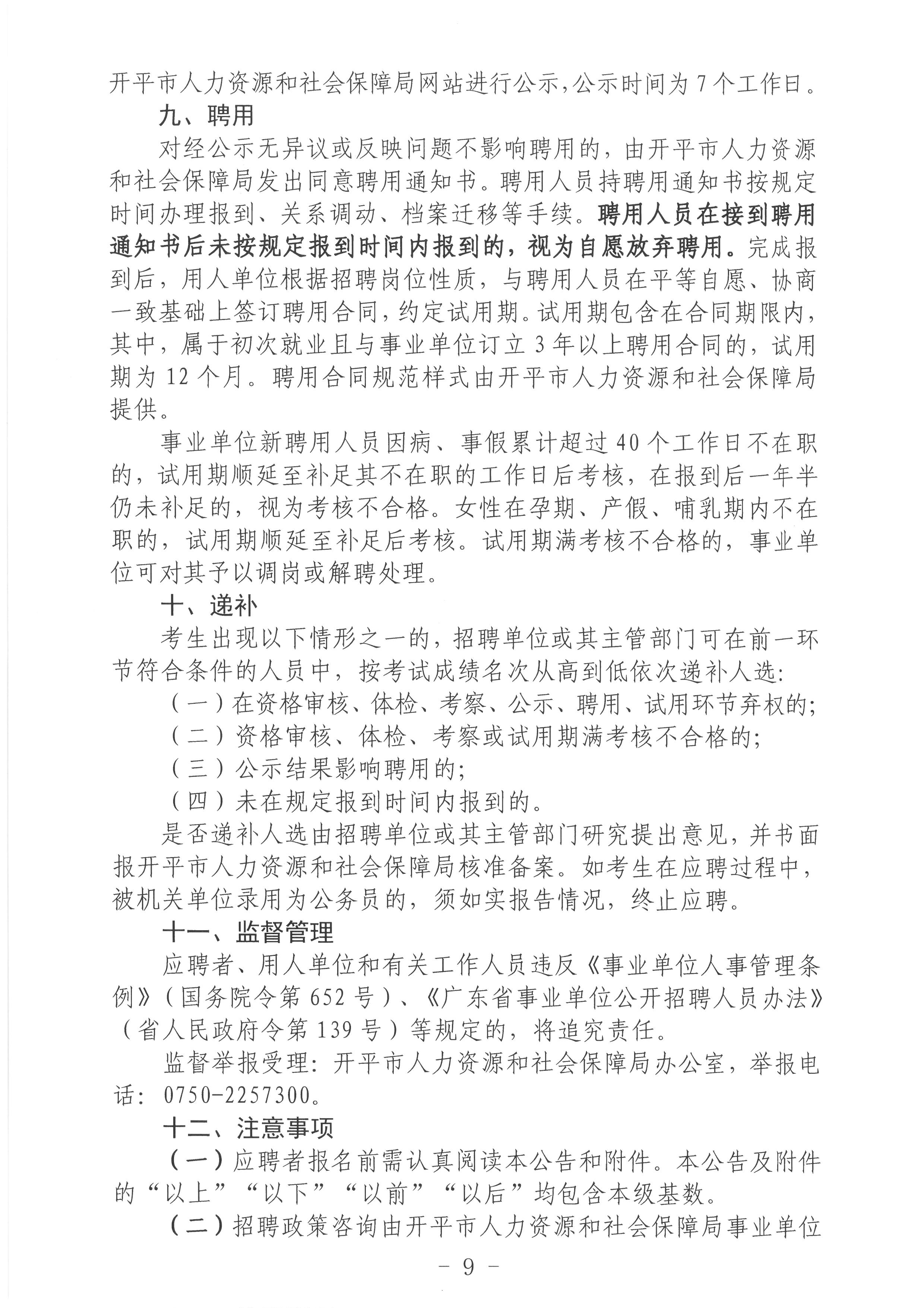
2023年廣東江門開平市招聘事業(yè)單位工作人員114人公告
相關(guān)推薦
點(diǎn)擊排行
線上報(bào)名









